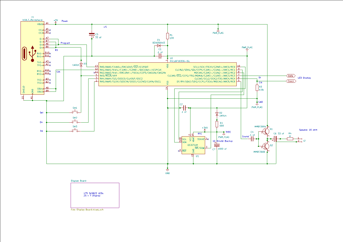
Clock Project